4月14日,福田区和南山区发布通告,在梅林街道和南山街道最新划定封控、管控和防范区。当天,深圳卫视&壹深圳客户端记者对相关“三区”展开实地走访。

福田农批:菜品供应充足 凭24小时核酸阴性证明进入

根据福田区发布的最新通告,福田农批所在的梅林街道13日起成为提级防范区,区域内实行“强化社会面管控,严格限制人员聚集的管控措施”。

在福田农批市场,记者看到蔬菜品种齐全、供应充足。有商户表示,最近因为天气较好,上游货源非常充足,进货价也有一定 程度 下降。

猪肉价格也基本稳定。有商户介绍,像猪上肉的价格一直保持在每斤18元左右。多位消费者告诉记者,相信物资有保障,对菜价和购买渠道并不担心。

根据疫情防控需要,福田农批从13日起,必须持有24小时核酸检测阴性证明才能进入市场。

福田农批管理人员介绍,已经在市场内做好消杀和防控部署,并要求商户做好与供应商的联动,全力保障生活物资供应平稳。

梅林街道:积极响应居民需求 学校暂停返校

根据疫情防控工作需要,从13日起,福田区梅林街道四季山水花园二期被划定为封控区,实行“区域封闭、足不出户、服务上门”的管控措施。

梅林街道阳光天下花园、山水居、福兴花园、新活力花园,以及四季山水花园除封控区以外的其他楼宇,则被划定为管控区,区域内商业暂停,前4天实行“足不出户、核酸上门”。

防范区为梅林街道辖区(除封控、管控区)。

另据@幸福福田 消息,梅林街道所有学校、幼儿园已暂停复课,恢复线上教学,包括身处“三区”的老师暂停返校,开启线上教学。

龙尾社区党委书记、居委会主任钟美霞表示,这次封控和管控一共涉及6个小区26栋楼,2167户,总涉及人数6958人。

“现在每个小区每栋楼都已经成立业主群,指挥长、社区工作人员、物资配送人员都在群里,群里居民有什么需求,我们第一时间响应,比如就医、生活物资保障等。”钟美霞说。

此外,工作人员正摸排封控区的老、弱、病、残、孕 特殊 群体情况,由医疗组为这些群体提供专业、暖心服务。

管控区门口,配送公司的外卖由物业人员送货上门 工作人员对外卖和快递进行消杀 外卖人员为居家隔离人员按楼栋放置外卖

南山街道:划定封、管控区

根据南山区最新发布的通告,从13日起,南山街道维也纳酒店(亿利达店)划定为封控区,区域内人员集中隔离14天;南山街道亿利达大厦(除封控区外)被划定为管控区,区域内人员居家隔离14天。

记者来到亿利达大厦外围了解到,区域内商铺已经暂停营业,封控区内的重点人员已经集中转运隔离,而大厦商铺的其他人员已经全部进行核酸检测。

商户人员表示,4月13日晚上做了核酸检测,等了几个小时就出结果了,如果符合独居条件的话便可以居家隔离,不符合独居的情况则需到酒店隔离。

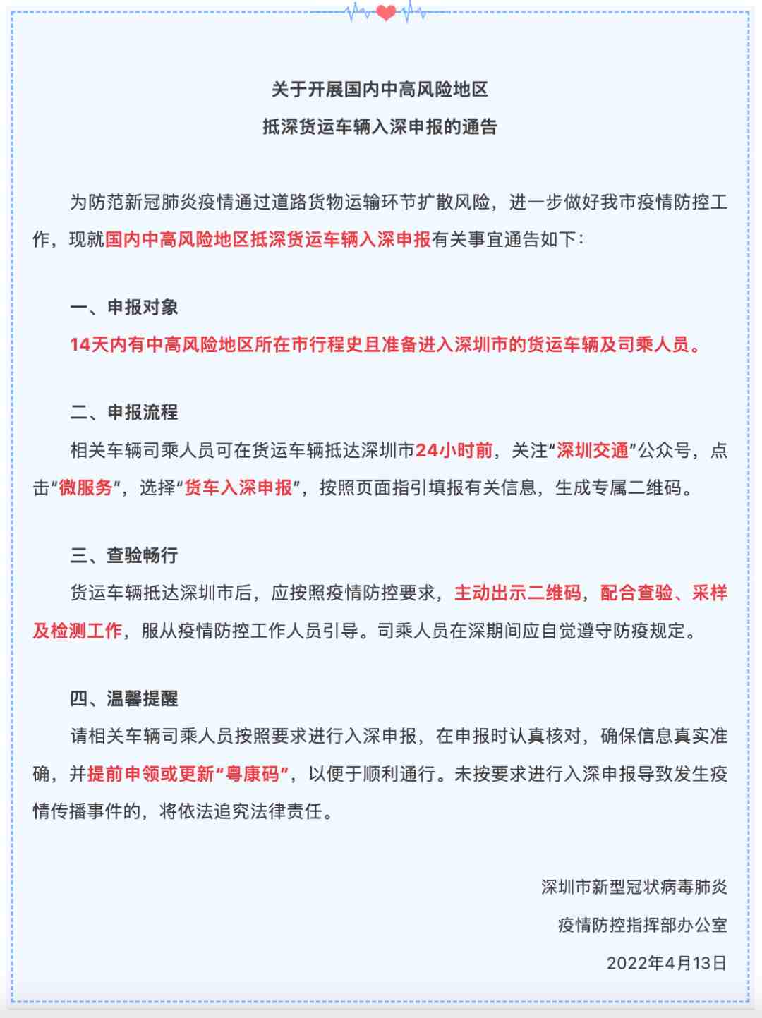
重要提醒!

这些车辆和人员入深须申报

当前,外防输入压力时刻 存在 。为了筑牢补强“外防输入”防护网,深圳严格落实疫情防控措施,进一步加强跨市货客运车辆防疫举措。

14日中午,在水官高速平沙收费站的入深通道,一批来自中高风险地区的货车集中抵深,工作人员引导司机靠边停车,进行信息核查及核酸检测。

据了解,为做好入深重点通道查控,收费站工作人员开设了两条中高风险地区货车的专用入深通道,同时,由街道、公安、交警、交通、卫健等部门组成的联合检疫队伍实行24小时值班。

13日下午,市新冠肺炎疫情防控指挥部发布抵深货运车辆入深申报的通告,进一步防范新冠肺炎疫情通过道路货物运输环节扩散风险。

具体通告内容如下:

根据最新要求,14天内有中高风险地区所在市行程 且准备进入深圳市的货运车辆及司乘人员,需要提前24小时在“深圳交通”微信公众号上进行申报,填写车辆信息、司机及随行人员信息、来深路径等相关信息,并上传48小时核酸截图。车辆抵达 深圳时,工作人员将对相关信息进行核查。

深圳卫视&壹深圳客户端记者:高旭 杨名 冯烁颖 王竞乐 黄博 黄奋

部分来源:幸福福田

编辑:孔明